Instance Verification Kit (IVK)
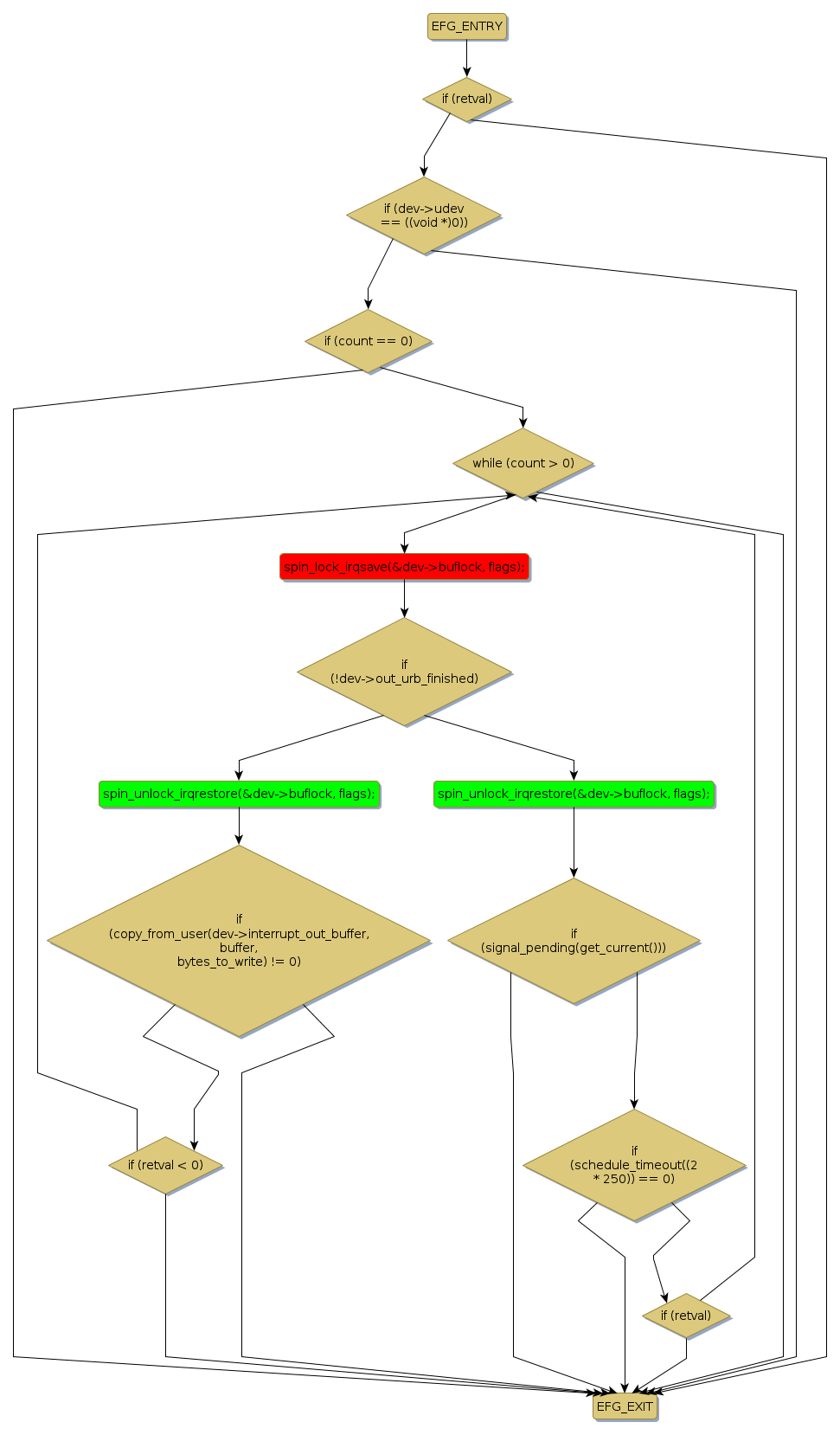
spin lock @ [14776+40+/linux-3.19-rc1/drivers/usb/misc/adutux.c]
Instance Signature: buflock
|
The Matching Pair Graph:
|
|
Function Name
|
Control Flow Graph (CFG)
|
Events Flow Graph (EFG)
|
Source Correspondence
|
|
adu_write
|
|
|
[13967+9+/linux-3.19-rc1/drivers/usb/misc/adutux.c]
|